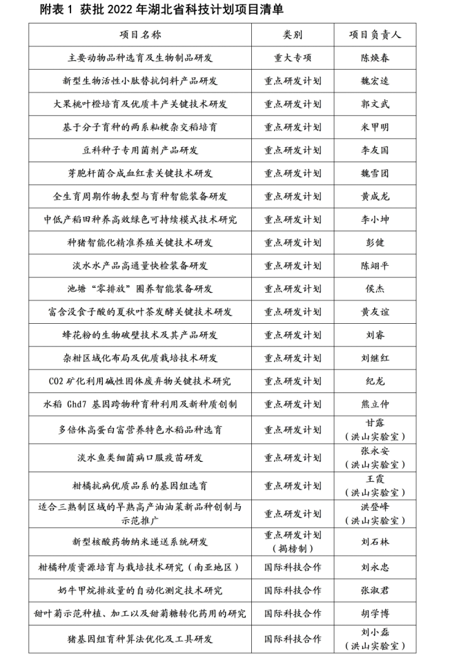
南湖新闻网讯(通讯员 江晶)近日,湖北省科技厅、湖北省农业农村厅相继公示了2022年湖北省科技计划项目和种业“揭榜挂帅”项目,公司和洪山实验室共获批湖北省科技计划项目25项、种业“揭榜挂帅”项目16项,获批省级财政经费7400万元。立项项目主要分布在动植物育种、畜禽水产智能养殖技术与装备、食品加工、作物丰产栽培、生物制品等方向。其中湖北省科技计划项目涵盖科技重大专项1项,重点研发计划20项,国际合作4项。
据了解,湖北省科技计划从国家战略需要和湖北发展需求出发,积极承接重大科技成果转化,按照“国家所需、湖北所能、产业所困”的思路来优化重构科技计划体系、组织科技计划实施。省级科技重大项目重点聚焦“光芯屏端网”、现代农业和生物医药等领域,以重大产品或服务为目标导向,围绕产业链打造高度关联的技术创新链,攻克一批关键核心技术,取得一批重大科技成果,有效支撑产业和经济社会高质量发展,资助额度为1000万/项。省级重点研发计划以提升产业核心竞争力,推动经济和社会协调发展为目标,突出卡脖子技术、关键技术、共性技术、公益技术的原始创新和集成创新,资助额度为50-100万元/项。省级国际合作项目支持按国别和地区优势与相关国家(地区)围绕新一代信息技术、汽车、现代化工、大健康、航天、现代农业、数字经济、人工智能、生态环保、智能制造、生物种业、先进材料等重点领域产业开展技术创新合作,资助额度为30万元/项(定向项目50万元/项)。
另据了解,为深入贯彻落实中央和湖北省关于实施种业振兴行动的一系列决策部署,围绕湖北农业十大产业链发展中最急需、最紧要、最关键的种业技术需求,湖北省农业农村厅发布了首批38个种业“揭榜挂帅”项目榜单,聚焦农作物、畜禽和水产种业,后续经各有关单位自主申报、专家评审,择优遴选了揭榜单位,资助额度200-300万元/项。


审核人:杨毅、伍莺莺