南湖新闻网讯(通讯员 郑友乐)近日,伟德源自英国1946、bevictor伟德王旭教授研究团队联合李文涛教授研究团队在国际期刊Journal of Medical Virology上发表了题为“Design andsynthesis of APN and 3CLpro dual-target inhibitors based on STSBPT withanticoronavirus activity”的研究论文,该研究基于APN蛋白结构设计合成了多种盐霉素新型衍生物,并揭示其中的衍生物M1可以通过双靶向APN和3CL蛋白有效抑制多种冠状病毒。
冠状病毒一直威胁着人类和动物的健康。然而,现有的抗病毒药物仍然无法应对快速变异产生的多种冠状病毒株。传统的单一靶向药物通常容易产生耐药性,多靶向药物可以同时调节多个靶点,从而降低耐药性,提高广谱性和有效性。APN和3CL蛋白分别是冠状病毒进入细胞和复制的关键因子。本研究通过基于APN靶点的药物虚拟筛选,发现盐霉素具有高效抗冠状病毒活性,对盐霉素进行四轮结构设计,高效合成了最佳衍生物M1。并揭示M1可以通过双靶向APN和3CL蛋白有效抑制奥密克戎(Omicron)假病毒、猪流行性腹泻病毒(PEDV)、传染性肠胃炎病毒(TGEV)、猫传染性腹膜炎病毒(FIPV)和小鼠肝炎病毒(MHV)等多种冠状病毒。此外,基于蛋白质靶标相似拓扑结构结合特性(STSBPT)的策略,发现在APN和3CL的活性口袋中,距离配体4 Å范围的药物结合结构域(DBD)具有结构相似性。根据该区域筛选和设计的化合物有望具有广谱和高效的抗病毒活性。STSBPT策略有望成为加速药物和靶点发现的重要工具。

SAL及其衍生物M1可以靶向3CL蛋白

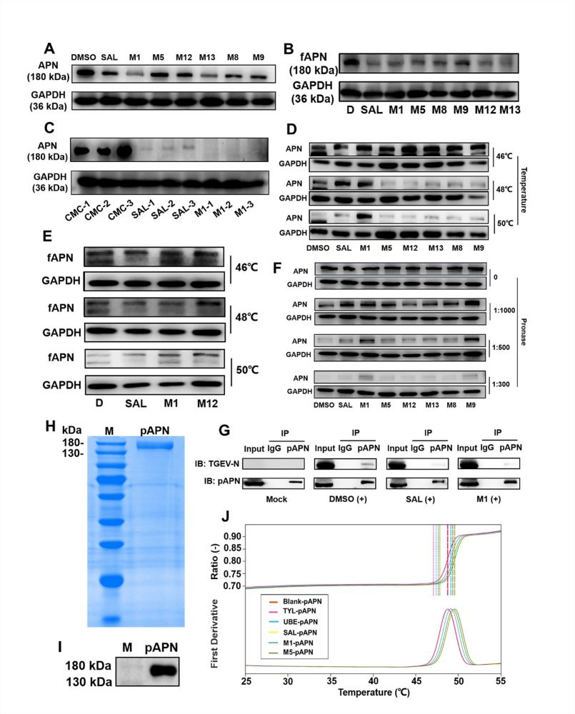
SAL及其衍生物M1可以靶向APN蛋白
伟德源自英国1946、bevictor伟德王旭教授和李文涛教授为该论文的共同通讯作者,博士生郑友乐和博士生冯瑾为该论文的共同第一作者。硕士生宋延彬、硕士生余一新、硕士生凌敏以及博士后张梦佳也参与了此项研究。该研究得到国家重点研发计划、国家自然科学基金以及中央高校基本科研业务费专项资金项目的资助。
审核人:王旭
【英文摘要】
Coronaviruses (CoVs) have continuouslyposed a threat to human and animal health. However, existing antiviral drugsare still insufficient in overcoming the challenges caused by multiple strainsof CoVs. And methods for developing multi-target drugs are limited in terms ofexploring drug targets with similar functions or structures. In this study,four rounds of structural design and modification on salinomycin were performedfor novel antiviral compounds. It was based on the strategy of similar topologicalstructure binding properties of protein targets (STSBPT), resulting in thehigh-efficient synthesis of the optimal compound M1, which could bind toaminopeptidase N and 3C-like protease from hosts and viruses, respectively, andexhibit a broad-spectrum antiviral effect against severe acute respiratorysyndrome CoV 2 pseudovirus, porcine epidemic diarrhea virus, transmissiblegastroenteritis virus, feline infectious peritonitis virus and mouse hepatitisvirus. Furthermore, the drug-binding domains of these proteins were found to bestructurally similar based on the STSBPT strategy. The compounds screened anddesigned based on this region were expected to have broad-spectrum and strongantiviral activities. The STSBPT strategy is expected to be a fundamental toolin accelerating the discovery of multiple targets with similar effects anddrugs.
论文链接:https://onlinelibrary.wiley.com/doi/10.1002/jmv.29512