近日,国际学术期刊Microbiology Spectrum在线发表了公司bevictor伟德何启盖教授团队题为“TurboID Screening of the OmpP2 Protein Reveals Host Proteins Involved in Recognition and Phagocytosis of Glaesserella parasuisby iPAM Cells”的研究论文。该研究通过TurboID邻近标记技术,揭示了猪格拉瑟氏菌OmpP2蛋白与宿主细胞的互作蛋白质组,并通过过表达和siRNA干扰技术证实宿主细胞膜蛋白CAV1、ARF6和PPP2R1A参与iPAM细胞对猪格拉瑟氏菌的识别与吞噬。该研究从宿主的角度揭示了猪格拉瑟氏菌入侵宿主细胞的关键蛋白,进一步阐明了猪格拉瑟病的致病机理,为治疗和防控提供了新的思路。
猪格拉瑟氏菌是定植于猪上呼吸道的一种常在菌,但在特定的条件下,例如猪群应激、免疫力低下或者伴随其他病原混合感染时,该菌可以侵入机体各系统组织,引起以纤维素性多发性浆膜炎、关节炎和脑膜炎为临床特征的革拉瑟氏病。何启盖教授团队多年来一直专注于猪格拉瑟氏菌的致病机制研究。TurboID为生物素连接酶,其在游离生物素存在的条件下,可将10 nm范围内的蛋白质进行生物素标记,之后通过链霉素亲和磁珠对生物素化的蛋白进行捕获及进行质谱鉴定,可得到与目标蛋白互作的蛋白质组。本研究通过将猪格拉瑟氏菌外膜蛋白OmpP2与TurboID融合表达,并将重组蛋白与iPAM细胞互作,共鉴定到240个与OmpP2互作的宿主蛋白,其中包含四个膜蛋白(CAV1、ARF6、PPP2R1A和AP2M1)。利用过表达和siRNA干扰技术证明CAV1、ARF6和PPP2R1A参与iPAM细胞对猪格拉瑟氏菌的识别和吞噬。本研究表明,TurboID邻近标记技术是研究病原菌与宿主蛋白互作的有力工具。

图1. TurboID邻近标记技术示意图

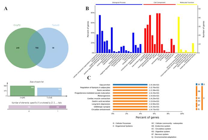
图2.质谱鉴定结果
公司bevictor伟德博士生江昌盛为论文第一作者,李文涛教授和何启盖教授为论文通讯作者。该研究得到了财政部和农业农村部:国家现代农业产业技术体系资助(CARS-35)的资助。
论文链接:https://journals.asm.org/doi/full/10.1128/spectrum.02307-22
审核人:李文涛、何启盖